Utama
Profil Jabatan
Perutusan Pengarah
Latar Belakang
Objektif, Visi & Misi
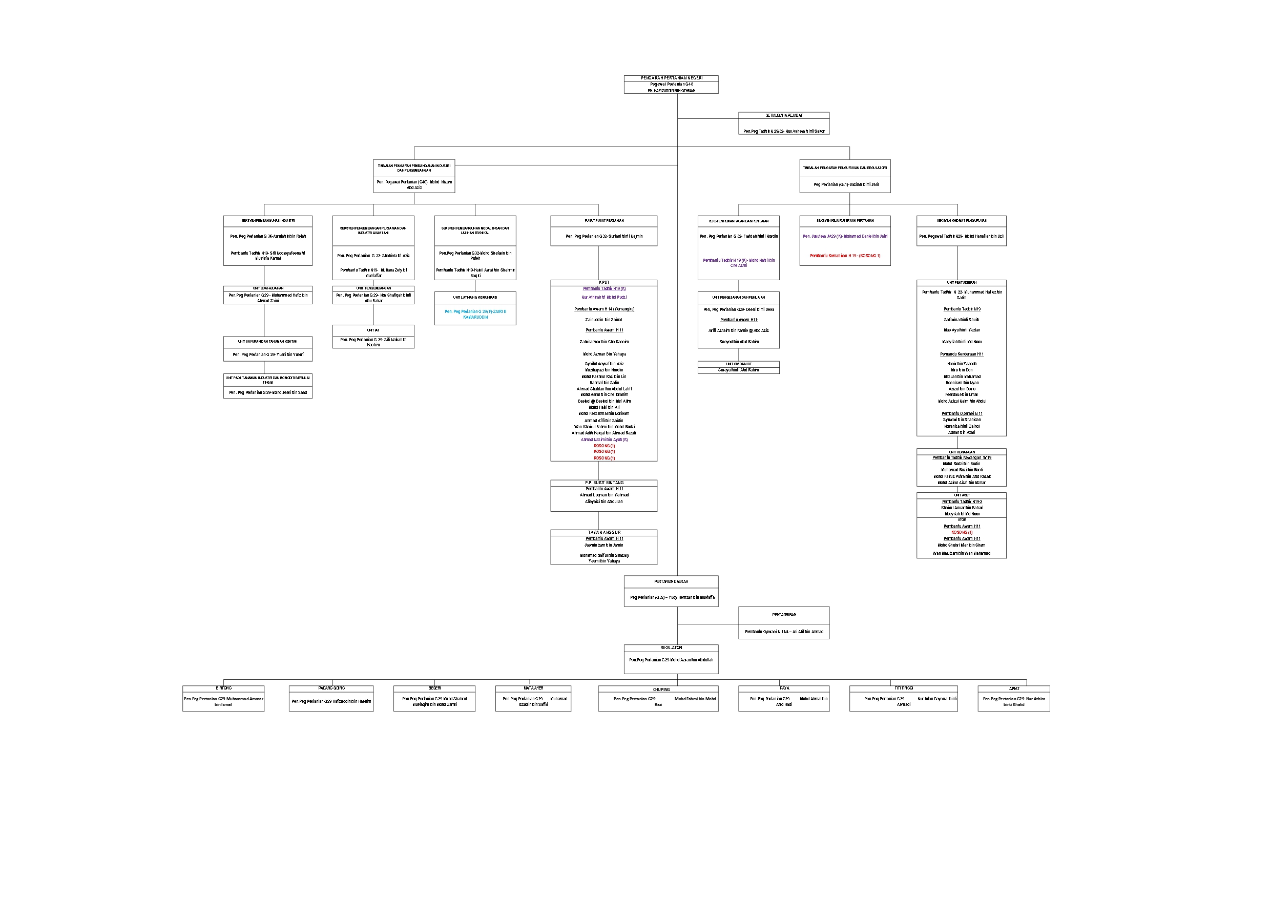
Carta Organisasi
Piagam Pelanggan
Polisi Jabatan
Perkhidmatan
Khidmat Nasihat
Perundingan dan Pelaburan Tanaman
Pembangunan Pertanian Komuniti
Khidmat Teknikal
Pendaftaran Varieti Tanaman
Perkhidmatan Analisa Makmal
Perkhidmatan Siasatan Tanah
Perkhidmatan Kesuburan Tanah
Perkhidmatan Pemuliharaan Tanah
Perkhidmatan Siasatan GunaTanah
Permohonan Peta / Dokumen Geospatial Terperingkat
Permohonan Rawatan Bahan Pembungkus Diperbuat Dari Kayu (Wood Packaging Material)
Perkhidmatan Diagnostik Perosak Tanaman
Kursus dan Latihan
Kursus Pertanian
Kursus Pegawai
Skim dan Pensijilan
Skim Amalan Pertanian Baik Malaysia (myGAP))
Skim Pensijilan Organik Malaysia (myOrganic)
Skim Perakuan Pensijilan Fitosanitasi Malaysia (Skim MPCA)
Skim Perakuan Pensijilan Pewasapan Malaysia (MAFAS)
Skim Perakuan Pensijilan Rawatan Haba Malaysia (MAHTAS)
Skim Pengesahan Bahan Tanaman
Sijil Fitosanitasi
Skim Pengesahan Benih Padi
Pendaftaran di Bawah Akta
Pendaftaran Varieti Baru Tumbuhan
Pendaftaran Baru / Semula Racun Makhluk Perosak
Lesen
Lesen Pengendali Kawalan Makhluk Perosak
Lesen Pemakai Racun Makhluk Perosak
Lesen Pembantu Pemakai Racun Makhluk Perosak
Lesen Pengilangan Racun Makhluk Perosak
Lesen Menjual / Menyimpan Racun Makhluk Perosak Untuk Dijual
Salinan Lesen Untuk Menjual/ Menyimpan Racun Perosak Untuk Dijual
Rekod Pembelian/ Penjualan/ Pelupusan Bagi Racun Makhluk Perosak Terhad
Permit
MyImport
Permohonan dan Siasatan Pengimportan Kubis Bulat, Kelapa Tua Biji & Biji Kopi Mentah
Permohonan Kelulusan Pembelian Racun Makhluk Perosak Terkawal
Permohonan Kelulusan Pengiklanan Racun Makhluk Perosak
Permohonan Permit Import Racun Makhluk Perosak Bagi Maksud-Maksud Pelajaran dan Penyelidikan
Permohonan Permit CITES
ePerkhidmatan
Aplikasi Mudah Alih
AgriMaths
100 Tip Tanaman
Khidmat MySMS
Integriti
Direktori
Utama
Profil Jabatan
Perutusan Pengarah
Latar Belakang
Objektif, Visi & Misi
Carta Organisasi
Piagam Pelanggan
Polisi Jabatan
Perkhidmatan
Khidmat Nasihat
Perundingan dan Pelaburan Tanaman
Pembangunan Pertanian Komuniti
Khidmat Teknikal
Pendaftaran Varieti Tanaman
Perkhidmatan Analisa Makmal
Perkhidmatan Siasatan Tanah
Perkhidmatan Kesuburan Tanah
Perkhidmatan Pemuliharaan Tanah
Perkhidmatan Siasatan GunaTanah
Permohonan Peta / Dokumen Geospatial Terperingkat
Permohonan Rawatan Bahan Pembungkus Diperbuat Dari Kayu (Wood Packaging Material)
Perkhidmatan Diagnostik Perosak Tanaman
Kursus dan Latihan
Kursus Pertanian
Kursus Pegawai
Skim dan Pensijilan
Skim Amalan Pertanian Baik Malaysia (myGAP))
Skim Pensijilan Organik Malaysia (myOrganic)
Skim Perakuan Pensijilan Fitosanitasi Malaysia (Skim MPCA)
Skim Perakuan Pensijilan Pewasapan Malaysia (MAFAS)
Skim Perakuan Pensijilan Rawatan Haba Malaysia (MAHTAS)
Skim Pengesahan Bahan Tanaman
Sijil Fitosanitasi
Skim Pengesahan Benih Padi
Pendaftaran di Bawah Akta
Pendaftaran Varieti Baru Tumbuhan
Pendaftaran Baru / Semula Racun Makhluk Perosak
Lesen
Lesen Pengendali Kawalan Makhluk Perosak
Lesen Pemakai Racun Makhluk Perosak
Lesen Pembantu Pemakai Racun Makhluk Perosak
Lesen Pengilangan Racun Makhluk Perosak
Lesen Menjual / Menyimpan Racun Makhluk Perosak Untuk Dijual
Salinan Lesen Untuk Menjual/ Menyimpan Racun Perosak Untuk Dijual
Rekod Pembelian/ Penjualan/ Pelupusan Bagi Racun Makhluk Perosak Terhad
Permit
MyImport
Permohonan dan Siasatan Pengimportan Kubis Bulat, Kelapa Tua Biji & Biji Kopi Mentah
Permohonan Kelulusan Pembelian Racun Makhluk Perosak Terkawal
Permohonan Kelulusan Pengiklanan Racun Makhluk Perosak
Permohonan Permit Import Racun Makhluk Perosak Bagi Maksud-Maksud Pelajaran dan Penyelidikan
Permohonan Permit CITES
ePerkhidmatan
Aplikasi Mudah Alih
AgriMaths
100 Tip Tanaman
Khidmat MySMS
Integriti
Direktori
Utama
Profil Jabatan
Perutusan Pengarah
Latar Belakang
Objektif, Visi & Misi
Carta Organisasi
Piagam Pelanggan
Polisi Jabatan
Perkhidmatan
Khidmat Nasihat
Perundingan dan Pelaburan Tanaman
Pembangunan Pertanian Komuniti
Khidmat Teknikal
Pendaftaran Varieti Tanaman
Perkhidmatan Analisa Makmal
Perkhidmatan Siasatan Tanah
Perkhidmatan Kesuburan Tanah
Perkhidmatan Pemuliharaan Tanah
Perkhidmatan Siasatan GunaTanah
Permohonan Peta / Dokumen Geospatial Terperingkat
Permohonan Rawatan Bahan Pembungkus Diperbuat Dari Kayu (Wood Packaging Material)
Perkhidmatan Diagnostik Perosak Tanaman
Kursus dan Latihan
Kursus Pertanian
Kursus Pegawai
Skim dan Pensijilan
Skim Amalan Pertanian Baik Malaysia (myGAP))
Skim Pensijilan Organik Malaysia (myOrganic)
Skim Perakuan Pensijilan Fitosanitasi Malaysia (Skim MPCA)
Skim Perakuan Pensijilan Pewasapan Malaysia (MAFAS)
Skim Perakuan Pensijilan Rawatan Haba Malaysia (MAHTAS)
Skim Pengesahan Bahan Tanaman
Sijil Fitosanitasi
Skim Pengesahan Benih Padi
Pendaftaran di Bawah Akta
Pendaftaran Varieti Baru Tumbuhan
Pendaftaran Baru / Semula Racun Makhluk Perosak
Lesen
Lesen Pengendali Kawalan Makhluk Perosak
Lesen Pemakai Racun Makhluk Perosak
Lesen Pembantu Pemakai Racun Makhluk Perosak
Lesen Pengilangan Racun Makhluk Perosak
Lesen Menjual / Menyimpan Racun Makhluk Perosak Untuk Dijual
Salinan Lesen Untuk Menjual/ Menyimpan Racun Perosak Untuk Dijual
Rekod Pembelian/ Penjualan/ Pelupusan Bagi Racun Makhluk Perosak Terhad
Permit
MyImport
Permohonan dan Siasatan Pengimportan Kubis Bulat, Kelapa Tua Biji & Biji Kopi Mentah
Permohonan Kelulusan Pembelian Racun Makhluk Perosak Terkawal
Permohonan Kelulusan Pengiklanan Racun Makhluk Perosak
Permohonan Permit Import Racun Makhluk Perosak Bagi Maksud-Maksud Pelajaran dan Penyelidikan
Permohonan Permit CITES
ePerkhidmatan
Aplikasi Mudah Alih
AgriMaths
100 Tip Tanaman
Khidmat MySMS
Integriti
Direktori
CARTA ORGANISASI
+
HUBUNGI KAMI
Alamat
Kompleks Pertanian Bukit Temiang, KM11, Jalan Kaki Bukit, 02400 Beseri, Perlis.
Telefon
04-938 4466
Email
pertanian.perlis.gov.my
Facebook
Jabatan Pertanian Negeri Perlis
Terma & Syarat
|
Dasar Privasi
|
Dasar Keselamatan
|
Penafian
|
RSS
Peta Laman
|
Soalan Lazim
Paparan terbaik menggunakan IE9 ke atas / Mozilla Firefox 3.0 ke atas / Chrome dengan resolusi 1360 x 768
HITS PENGUNJUNG
Hari Ini
127
Minggu Ini
460
Bulan Ini
3151
Jumlah Pengunjung
46520
2026-04-22